网站首页
万象城(中国)
新闻中心
万象城在线登录
万象城(中国)
人力资源
联系我们
公司概况
|
董事长致辞
|
领导关怀
|
企业荣誉
|
企业证书
|
公司组织架构
公司新闻
|
图片新闻
|
远联公告
公司产品
|
质量控制
企业精神
|
魅力远联
|
远联刊物
|
社会公益
|
优秀文化
人才理念
|
人才战略
|
招聘信息
联系方式
|
电子地图
万象城在线登录欢迎您!
新闻中心
>>
公司新闻
>>
图片新闻
>>
远联公告
当前位置:首页 > 远联公告
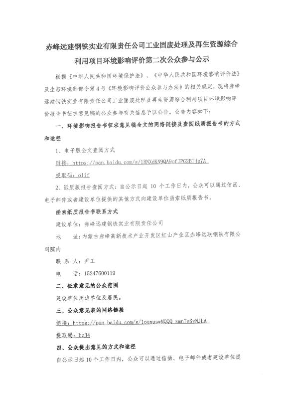
赤峰远建钢铁实业有限责任公司工业固废处理及再生资源综合利用项目环境影响评价第二次公众参与公示
上一篇
万象城在线登录2023年第二季度固废、危险废物产生量公示
下一篇
万象城在线登录年产100万吨冷轧、优质合金带钢退火、光亮带钢退火项目环境影响评价第二次公众参与公示
版权所有:万象城在线登录 地址:赤峰市红山区经济开发区 电话:0476-8665868
蒙ICP备15000005号
蒙公网安备 15040202150492号
星空·体育
|
星空体育入口
|
江南手机网页版
|
米乐在线客服
|
AK网页版入口手机版
|
马博在线注册
|
星空体育全站
|
半岛最新官网(中国)有限公司官网
|
天博官方端网站登录入口
|